Ligações de Estrutura Metálica: Tipos, Cálculo e Detalhamento
Ligação é onde a estrutura metálica falha quando o projeto é ruim. Barra bem dimensionada com ligação subdimensionada é barra que não serve para nada. Aqui você entende os tipos de ligação, quando usar parafuso ou solda, como calcular e o que precisa estar no detalhamento para que a obra execute certo.

Transmite momento fletor, força cortante e axial entre os elementos. O ângulo relativo entre pilar e viga permanece constante sob carga. Usada em pórticos rígidos — onde a estabilidade lateral vem da rigidez dos nós, sem contraventamento. Exige maior rigor no detalhamento: chapas de topo soldadas com chanfro, parafusos de alta resistência instalados com torque controlado.
Transmite apenas força cortante e axial. O nó pode girar livremente — não há momento. Usada em estruturas com contraventamento, onde a estabilidade lateral vem das barras diagonais, não da rigidez dos nós. Detalhamento mais simples: chapa de alma, cantoneira de assento ou pino. É a ligação padrão em tesouras de galpão — os nós são projetados como articulações.

Na prática, toda ligação tem alguma rigidez — a distinção entre rígida e articulada é uma idealização do modelo. Ligação semi-rígida reconhece essa realidade e modela a rigidez rotacional real do nó. Mais complexa de calcular, mais precisa. Em projetos de maior sofisticação, a classificação do nó conforme a ABNT NBR 8800 define qual modelo usar.

| Critério | Parafuso | Solda |
|---|---|---|
| Onde executar | Campo e oficina | Preferencialmente em oficina |
| Reversibilidade | Sim | Não |
| Inspeção | Visual + torquímetro | Visual + END (PT, UT) |
| Qualificação exigida | Montador treinado | Soldador qualificado (ABNT NBR ISO 9606) |
| Resistência ao fogo | Vulnerável (perda de torque) | Mais resistente |
| Custo de execução | Mais rápido em campo | Mais rápido em oficina |
A regra prática da indústria: solda na oficina, parafuso na obra. A oficina tem condições controladas (posição, temperatura, energia) para soldagem de qualidade. Em campo, o parafuso é mais confiável, rastreável e rápido.

A chapa gusset é o elemento central do nó de uma treliça. Funciona como hub: cada barra (banzo superior, banzo inferior, diagonal) conecta à chapa gusset, que distribui os esforços entre elas. O dimensionamento verifica:
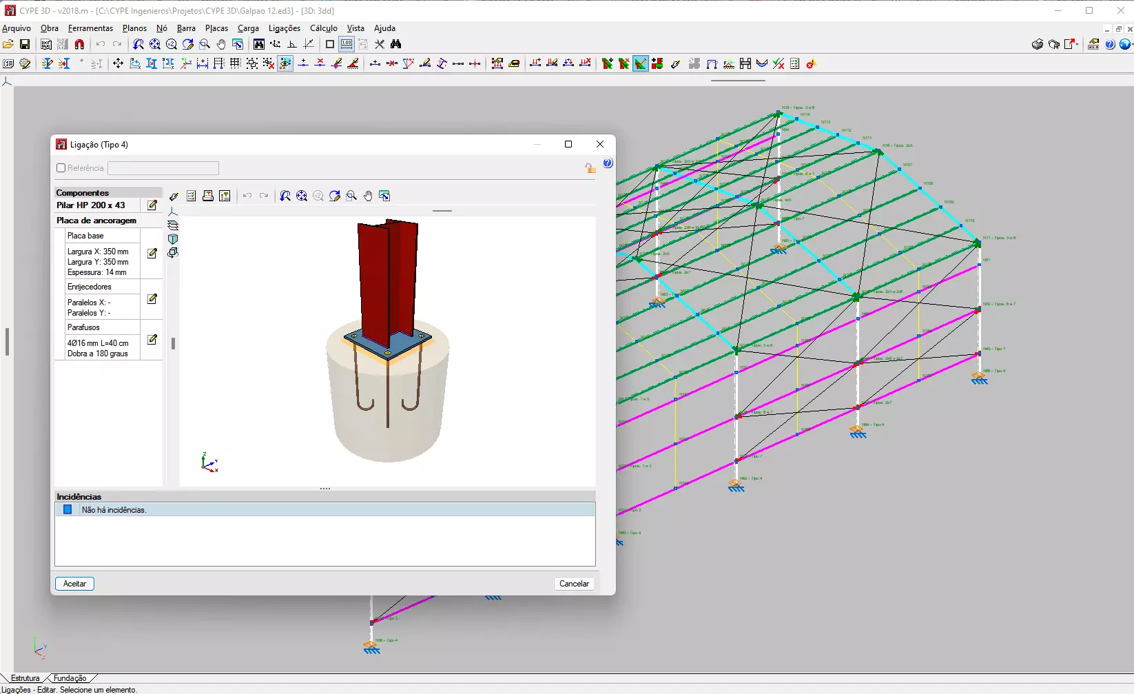
A base do pilar é a ligação mais crítica do galpão — é onde a estrutura metálica encontra o concreto da fundação. O dimensionamento envolve:
Chumbador fora de posição é o erro mais caro dessa ligação — a chapa de base não encaixa e a correção exige corte, re-solda ou novo chumbador embutido, atrasando a montagem.
Ligação rígida transmite momento fletor — usada em pórticos onde a estabilidade vem da rigidez dos nós. Ligação articulada transmite só cortante e axial — usada em estruturas com contraventamento, como tesouras de galpão.
Solda na oficina (condições controladas, maior qualidade). Parafuso em campo (mais rápido, reversível, fácil de inspecionar). Na prática: solda nos elementos fabricados em oficina, parafuso na montagem em obra.
Ligações estruturais: ASTM A325 (grau 8.8) ou A490 (grau 10.9), instalados com torque controlado. Ligações secundárias: grau 4.8 ou 6.8. Nunca dimensionar parafuso sem verificar o grau.
Chapa plana de aço no nó de uma treliça que conecta todas as barras do nó (banzos e diagonais), distribuindo os esforços entre elas. É dimensionada para resistir ao rasgamento, ao cisalhamento dos parafusos e à flambagem.
Se você monta galpões e ainda faz o dimensionamento na mão ou depende de terceiros para calcular, o eGalpão foi feito para o seu dia a dia. O software calcula automaticamente as cargas, os esforços e os perfis de estrutura metálica — e ainda gera o memorial de cálculo e a lista de materiais pronta para compra.
Usado por serralheiros, montadores e metalurgias em todo o Brasil, o eGalpão reduz o tempo de orçamento e elimina retrabalho na obra.